随着养殖业向规模化、集约化、现代化发展,养殖环境成为突出的问题,养殖场的废弃物不仅对畜禽本身造成不良影响,也对周围环境产生了严重的威胁。所以禽畜养殖场所有必要对环境内的有害气体成分进行有效监测。

氨气传感器模组
研究表明,畜禽养殖是氨气排放大户,而这些氨气在与二氧化硫、氮氧化物的氧化产物反应后,便生成硝酸铵、硫酸铵,是PM2.5的重要来源。据介绍,氨气来自畜禽排泄的粪便、尿液,如果任意排放,对环境危害十分严重,因此须经过回收再利用的处理,尽可能将粪尿中的生物质消耗掉,以尽可能降低环境风险。
养殖场里产生的有害气体如氨气、 硫化氢、 二氧化碳等, 既影响畜禽自身的健康,也对人类环境产生重大的影响, 其中尤以氨气为先。因此, 氨气在畜禽生产中的危害和污染应该得到进一步关注, 建立系统科学的畜禽舍氨气标准检测技术, 开展畜禽舍内氨气排放量的监测, 掌握畜禽舍氨气污染状况, 为节能减排和生产提供重要技术支撑。
养殖业的规模化使饲养密度不断地提高,带来的是单位面积内氨气排放量升高。若闻到有氨气气味但不刺眼、不刺鼻,其浓度大致在15~20ppm左右;当感觉到刺鼻流泪时,其浓度大致在30~40ppm之间;当感到呼吸困难,睁不开眼时,其浓度可达到70 ppm以上。 氨气进入血液后降低血液溶氧量,降低畜禽的抵抗力,长期处于10~15mg/kg氨气浓度下,会明显降低动物的应激抵抗能力。
氨气的水溶液呈碱性,对黏膜有刺激性,可引起眼睛流泪、灼痛,角膜和结膜发炎,视觉障碍。高浓度的氨气可引起咳嗽、支气管炎、肺水肿、出血、窒息等症状。此外氨气能升高呼吸道黏液pH值,使纤毛丧失活动功能,不能将过滤的有害物质排出体外,增加由空气传播疾病的易感性。 当猪舍中氨气达65 ppm时,动物开始出现呼吸道疾病,75ppm时出现过敏性鼻炎,并且随着氨气浓度升高两者发病率都急剧上升。
高浓度的肠氨能够刺激肠黏膜,使其生长代谢速度加快。这就会造成氧和能量的需要增高,同时肠道多余的氨被吸收进入血液,被转变成氨基酸和排泄废物。这些氨的解毒过程是一个高度耗能的过程,动物用于生长和生产的能量就相应减少,从而影响生长性能,环境氨气为50ppm时动物增重率下降12%,80ppm时下降30%。
目前畜禽舍内的氨气含量少则达10~30ppm,多则达100ppm。国家无公害养殖标准规定猪舍内氨气浓度25mg/m3。因此,如何减少氨的排放,已成为养殖业是否盈利的一个关键控制点。故此,现在推出了智能养殖,利用系统化来控制养殖环境,营造一个较为合适的生长环境。
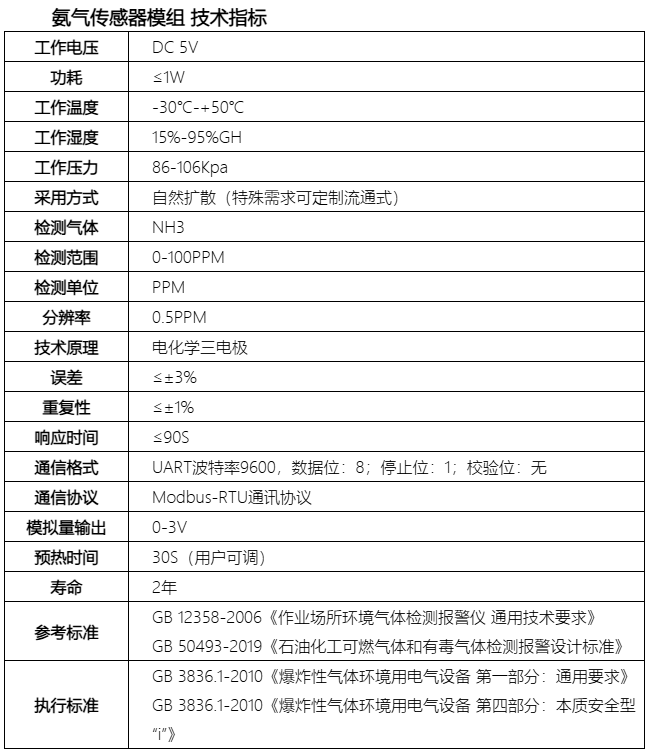
氨气气体传感器参数如下:














